首页
解决方案
微电网
虚拟电厂
光储充一体化
光伏监控运维一体化
储能监控运维一体化
硬件产品
光伏四可
传感器
就地系统屏
控制器
监控柜
软件产品
成功案例
大型商场
酒店行业
电力行业
市政行业
建筑行业
化工行业
交通行业
新闻中心
公司时事
行业新闻
行业标准
关于我们
公司简介
公司环境
人才招聘
联系我们
企业资质
演示中心
三重演示地址及账号
演示网站
网站地址
账号
密码
http://39.101.131.179:20027/#/login2
1
1
资料下载
首页
新闻中心
公司时事
<< 点击返回列表
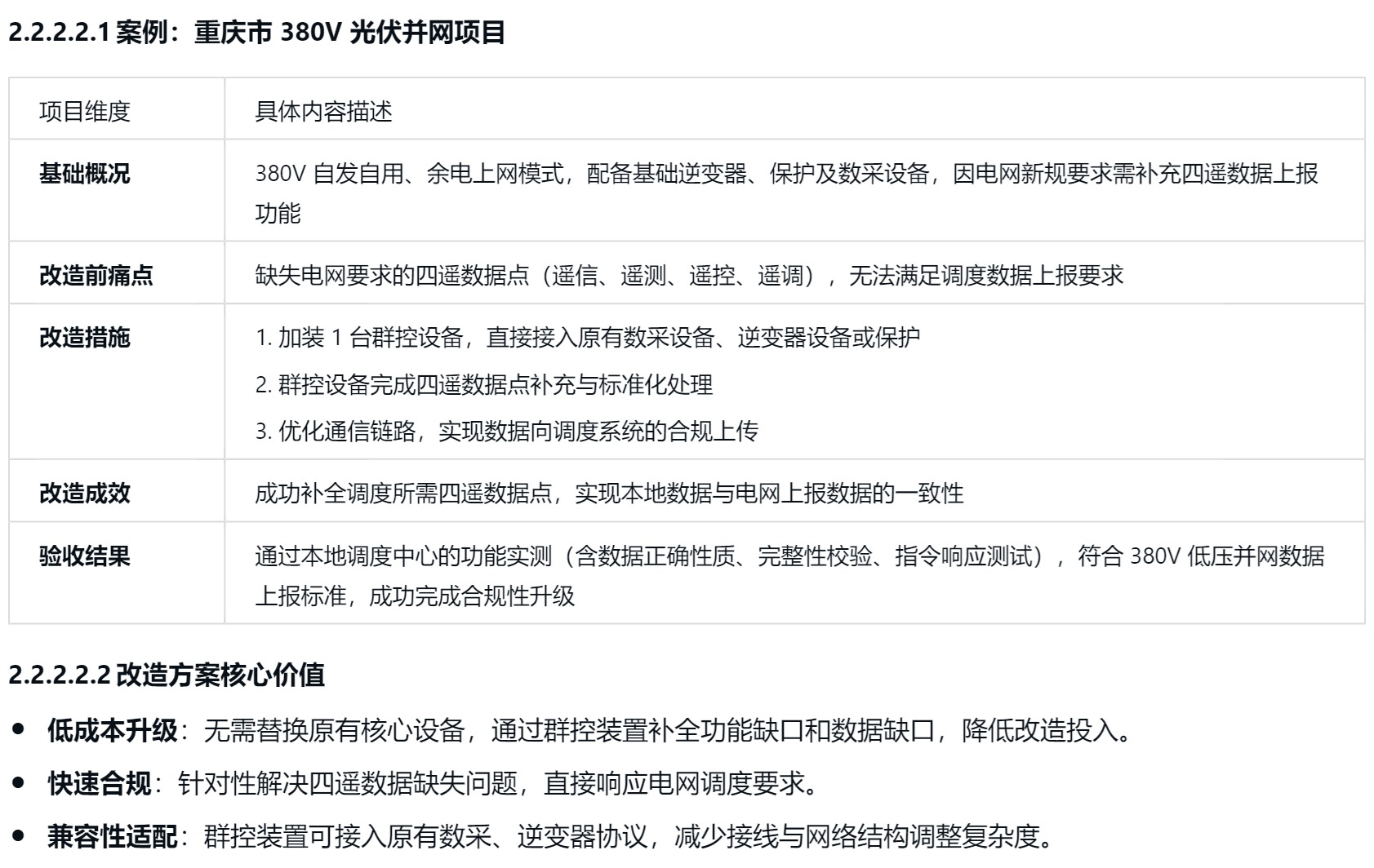
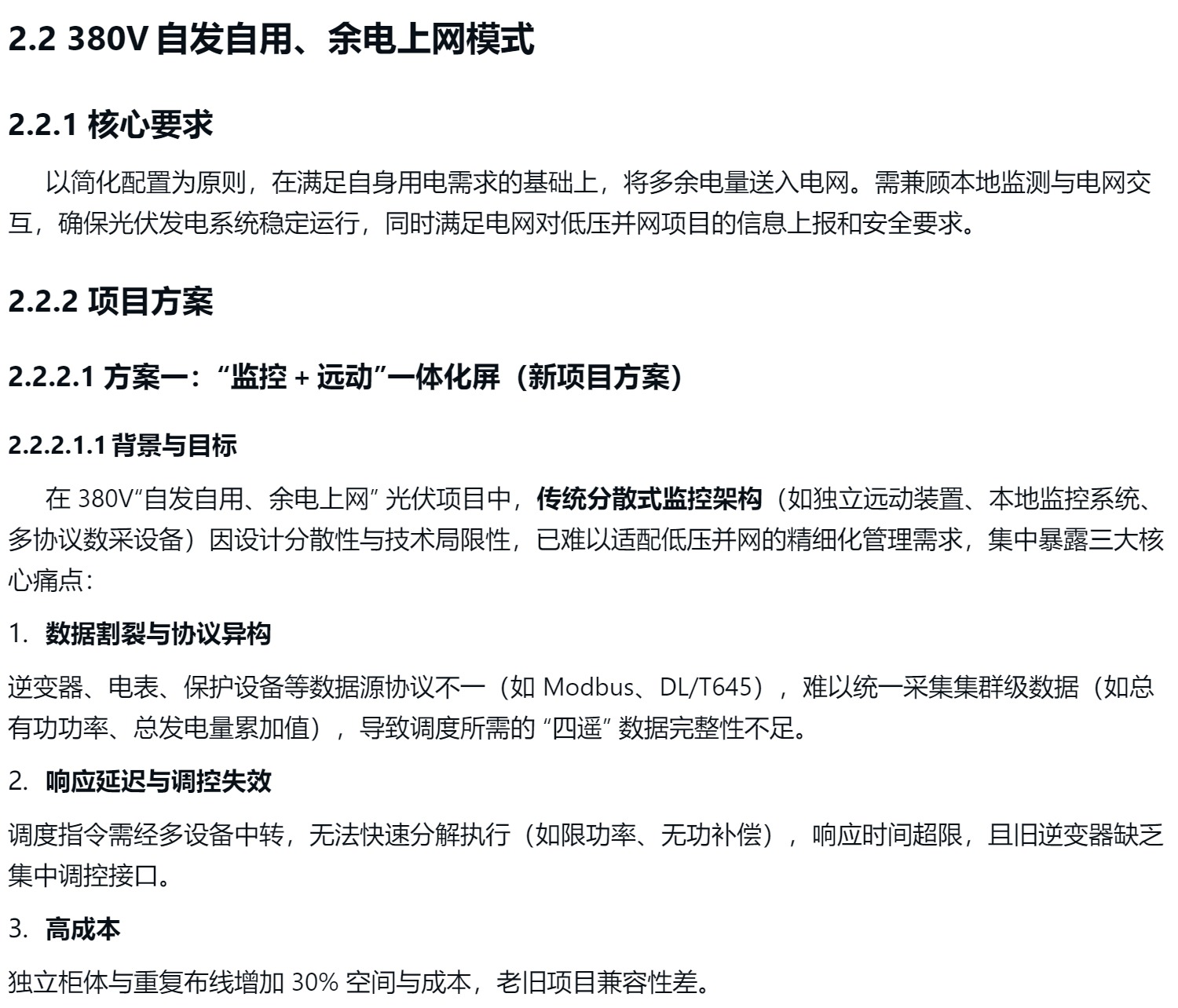
光伏控制策略与并网方案(篇二)
浏览量 307
时间 2025-08-19 16:22:20
上一篇:
光伏控制策略及并网方案(篇一)
下一篇:
AGC/AVC光伏群调群控装置关键技术及功能介绍
分享:
推荐阅读
算电协同推动绿电价值重估
04-02 13:43:50
6
我国成为全球“增绿”最多最快国家
03-26 09:49:10
43
光伏企业整合应质效为先
03-23 11:52:06
59
安全、绿色、创新:能源强国建设的三重维度
03-16 15:44:44
82
国家电网发布服务新能源高质量发展十项举措
03-11 11:13:04
101
服务热线
13368200894
咨询在线微信客服